中国政府网
|
重庆市人民政府网
网站无障碍
适老版
登录
注销
|
注销
注册
网站支持IPv6
首页
政务要闻
政务公开
政务服务
互动交流
走进万盛
部门街镇
部门
万盛发展改革局
万盛教育局
万盛科技局
万盛经济和信息化局
万盛民政局
万盛财政局
万盛人力资源和社会保障局
万盛规划和自然资源局
万盛生态环境局
万盛住房和城乡建设局
万盛城市管理局
万盛交通运输局
万盛农业农村局
万盛商务局
万盛文化和旅游发展局
万盛卫生健康局
万盛应急管理局
万盛审计局
万盛统计局
万盛平山园区管理委员会
万盛市场监管局
街镇
万盛街道
东林街道
万东镇
南桐镇
关坝镇
青年镇
丛林镇
金桥镇
石林镇
黑山镇
您当前的位置:
首页
>
政府信息公开
>
事业单位法人年报
>
2021年
2023-06-09
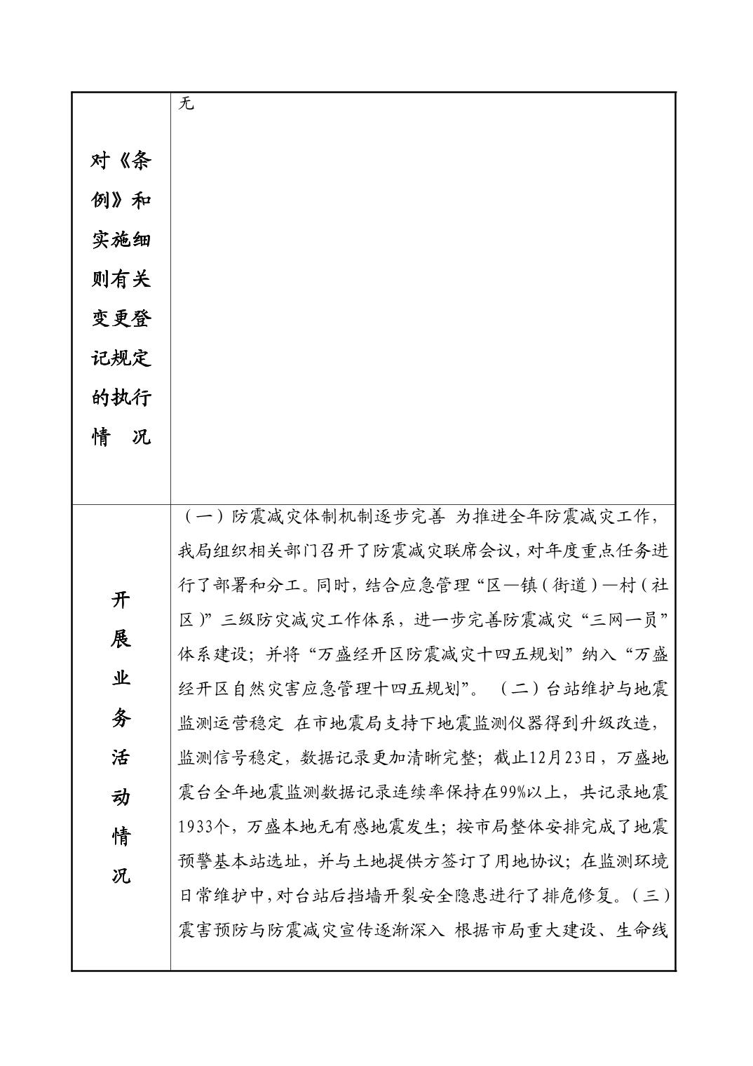
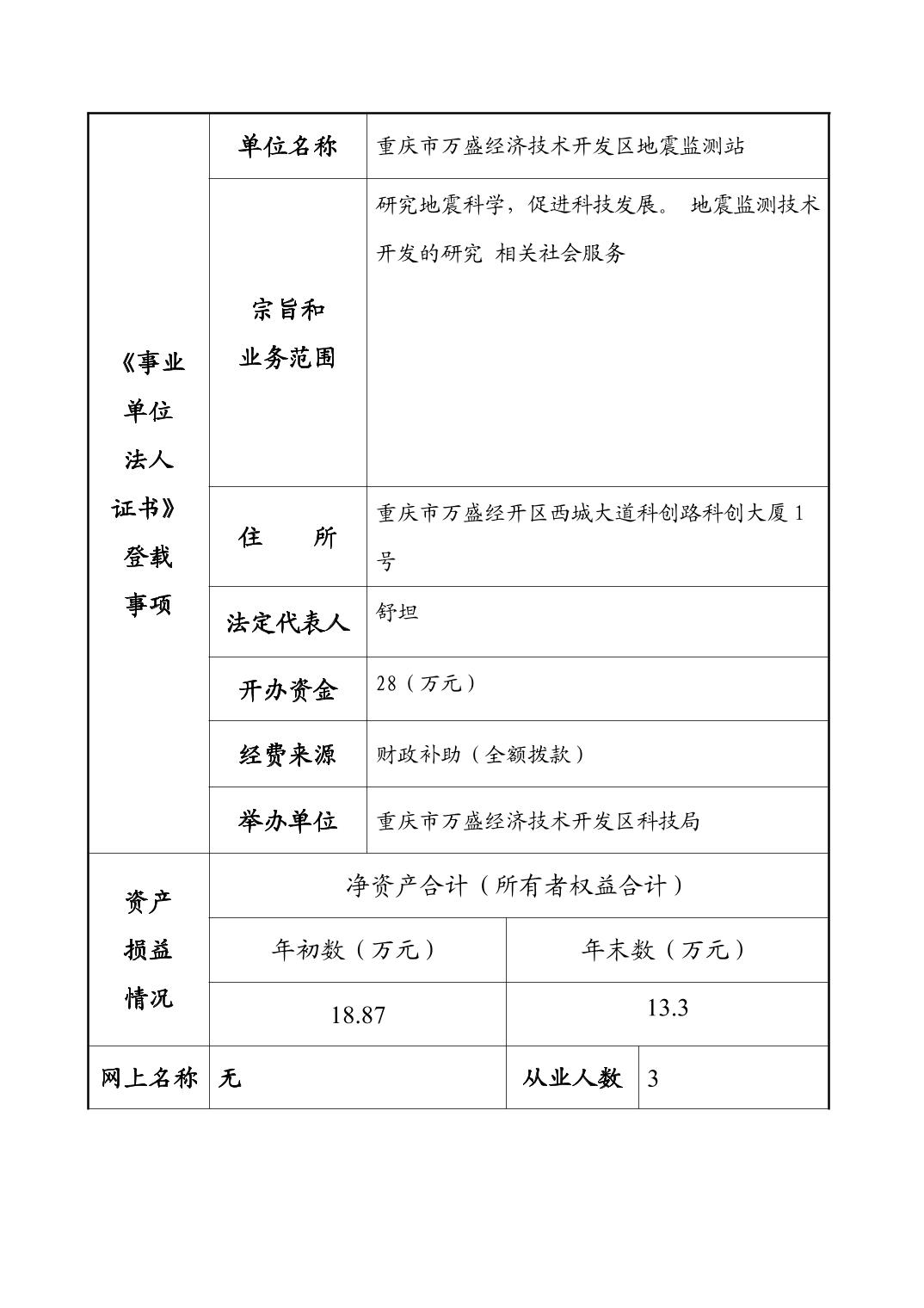
重庆市万盛经济技术开发区地震监测站2021年事业单位法人年度报告书
日期:
2022-09-30
语音播报
语音合成中,请耐心等待...
进入播报模式
语音播报
退出播报模式
日期:2022-09-30
大
中
小
扫一扫在手机打开当前页
展开
返回主站
部门街镇
政务新媒体
万盛经开区管委会
万盛生态环境
智能问答
返回顶部
收起
首页
>
bottom1
首页
>
政府信息公开
>
事业单位法人年报
>
2021年
11159973
重庆市万盛经济技术开发区地震监测站2021年事业单位法人年度报告书
412617
2021年
20
区编办
2022-09-30