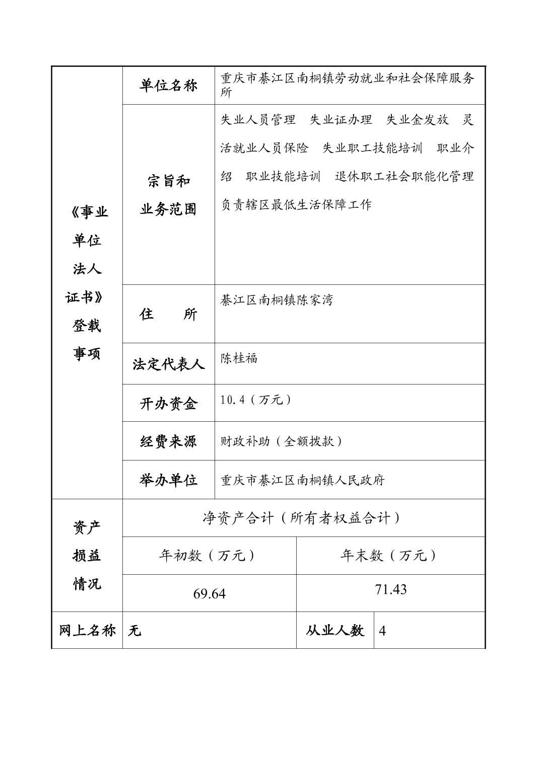
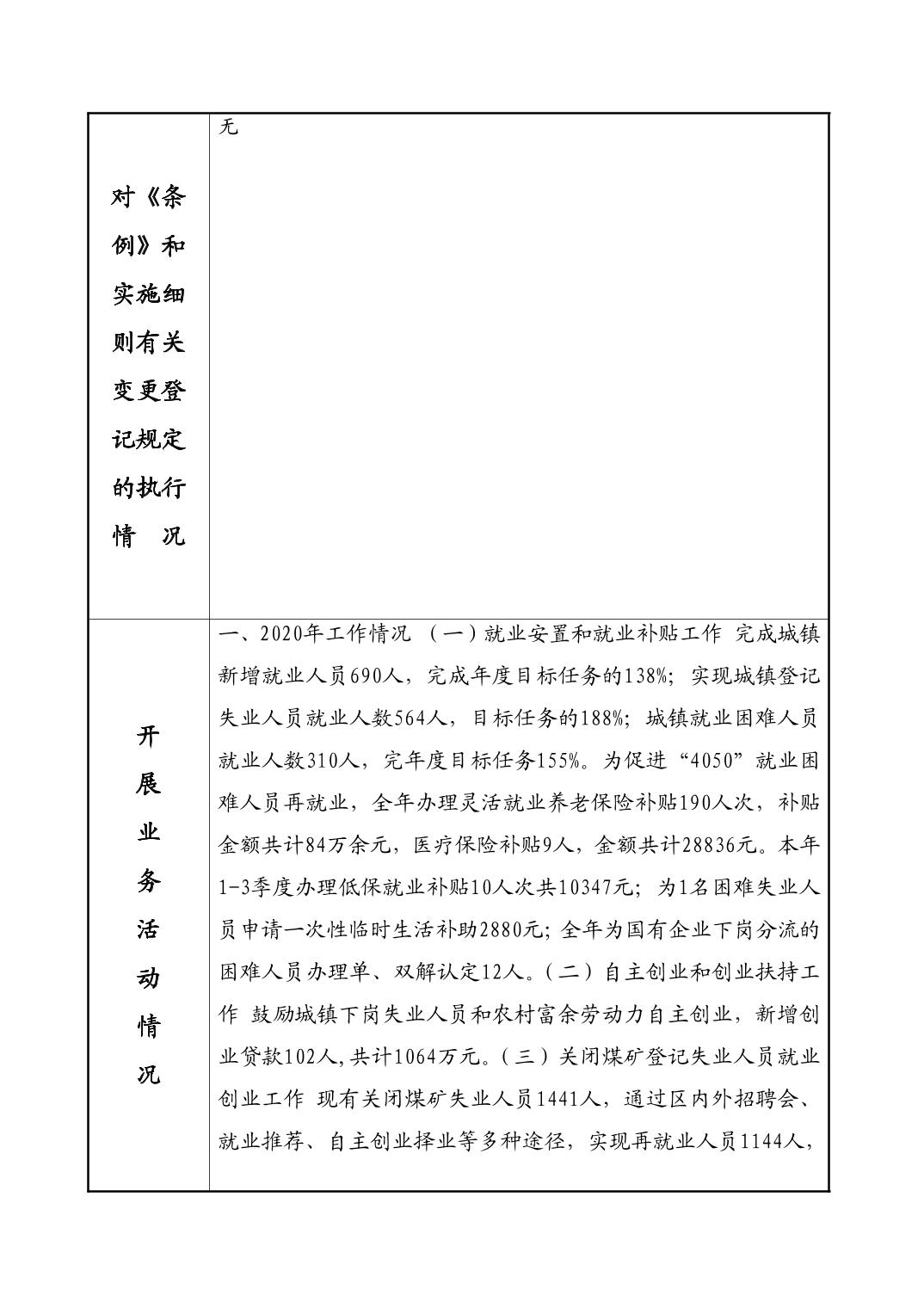
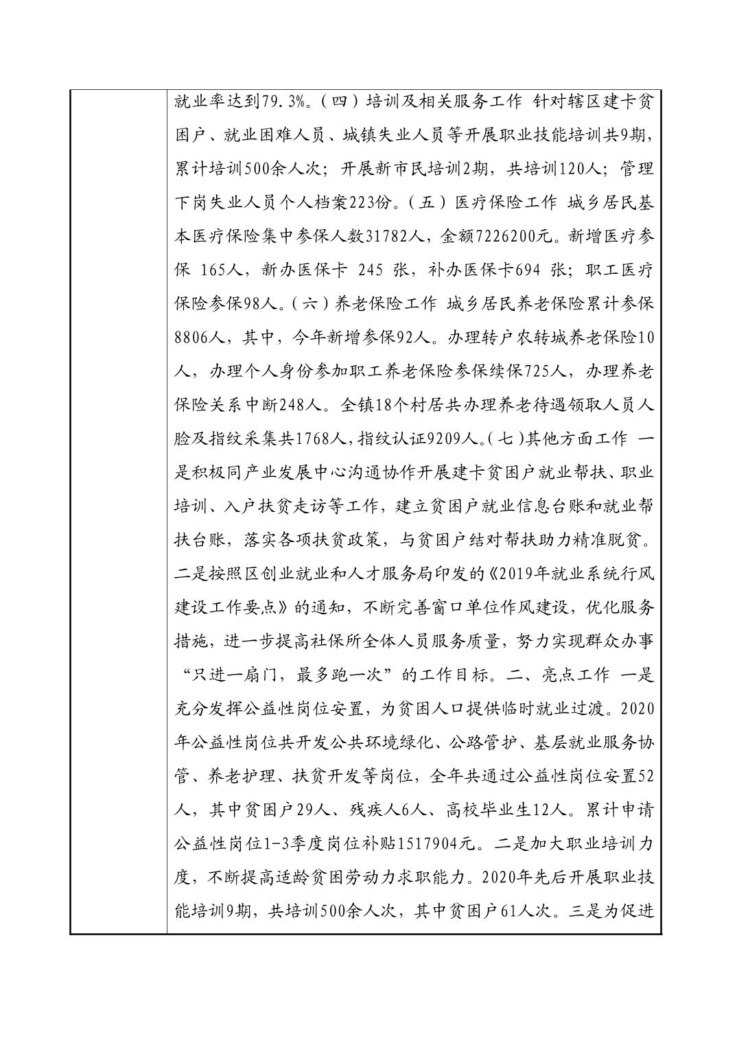
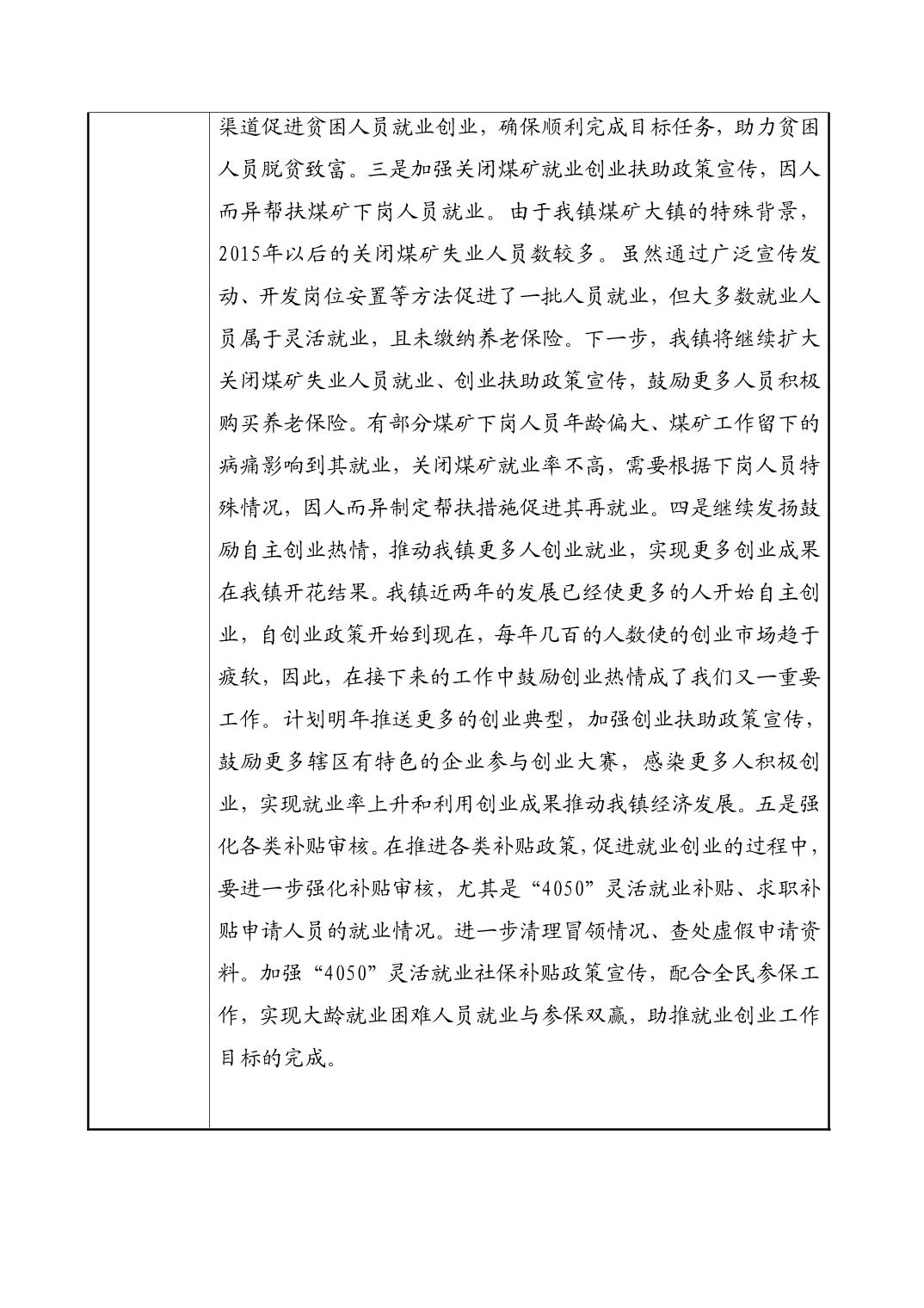
重庆市綦江区南桐镇劳动就业和社会保障服务所2020年度事业单位法人年度报告书







扫一扫在手机打开当前页
重庆市綦江区南桐镇劳动就业和社会保障服务所2020年度事业单位法人年度报告书







国务院部门网站
地方政府网站
市政府部门网站
区(县)政府网站
版权所有:重庆市万盛经济技术开发区管理委员会办公室
主 办:重庆市万盛经济技术开发区管理委员会办公室
地 址:重庆市万盛经开区新田路2号
网站标识码:5000000019 ICP备案号:渝ICP备05003300号











