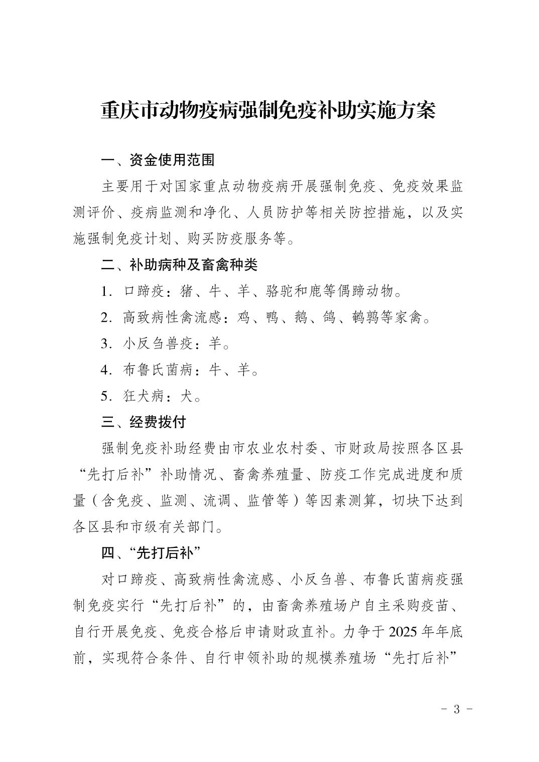
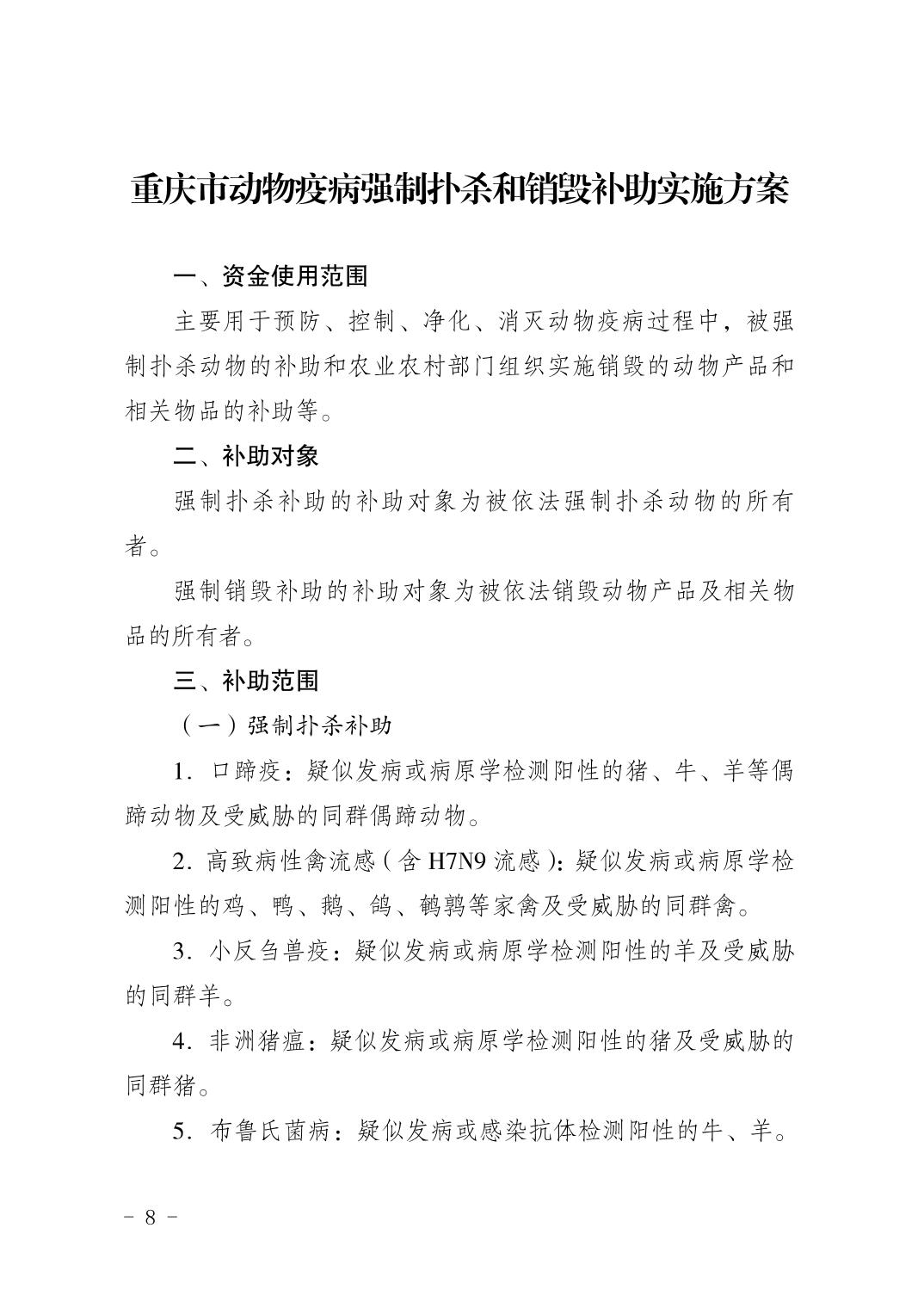
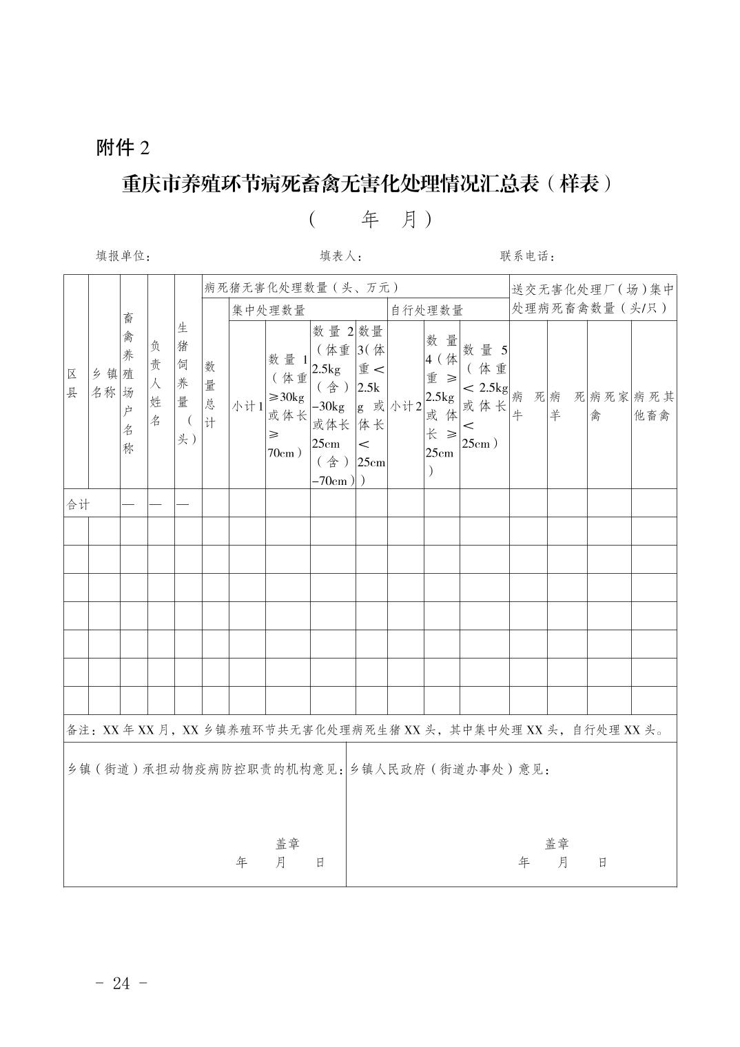
重庆市农业农村委员会重庆市财政局关于印发《重庆市动物疫病强制免疫补助实施方案》等3个实施方案的通知
您当前的位置:首页 >政府信息公开目录 >基层政务公开 >涉农补贴领域 >动物防疫等补助经费 >强制免疫补助 >政策依据
重庆市农业农村委员会重庆市财政局关于印发《重庆市动物疫病强制免疫补助实施方案》等3个实施方案的通知


























国务院部门网站
地方政府网站
市政府部门网站
区(县)政府网站
重庆市万盛经济技术开发区管理委员会办公室 版权所有
主办单位: 重庆市万盛经济技术开发区管理委员会办公室
联系电话:023—48289963
联系地址:重庆市万盛经开区新田路2号
网站标识码:5000000019 ICP备案号:渝ICP备05003300号